Proces se v kostce skládá ze dvou kroků:
Balíky Balíkobotu lze generovat těmito způsoby:
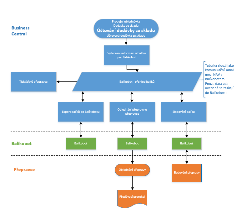
Při vytvoření balíků se tisknou štítky přepravce, který bude balíky doručovat příjemci.
Z jakého dokladu se balík či balíky pro Balíkobot vytváří, záleží na procesech daného zákazníka. V následujících pod kapitolách jsou popsány detaily k jednotlivým dokladům.
Jedná se o objednání přepravy, nikoliv však o objednání svozu – tedy že skutečně auto přepravce pro zásilku přijede. Většinou má zákazník dohodu s přepravcem, kdy objednáním přepravy se automaticky objednává i svoz – toto si však musí zákazník dohodnout s přepravcem.
K některým zákazníkům auto přepravce přijíždí každý pracovní den bez ohledu, zda je přeprava objednána – v takovém případě se svoz také nemusí řešit.
Proces je znározněn na obrázku:

Doručování balíku příjemci lze sledovat pomocí dat, které vrací přepravce.